Pişti Rehber
1) Oyunun Tanımı
Pişti kart saymaya ve şansa dayalı bir iskambil oyunudur. 2 veya 4 kişi ile 52'lik bir deste ile oynanır. Yalnız başına veya eşli oynanabilir. Oyunun amacı, her elde;
- Puan değerine sahip belirli kartları toplamak,
- Rakiplerden daha fazla kart toplamak,
- Yerde tek başına duran kartın numara değeri olarak aynısını atarak "pişti" yapmak.
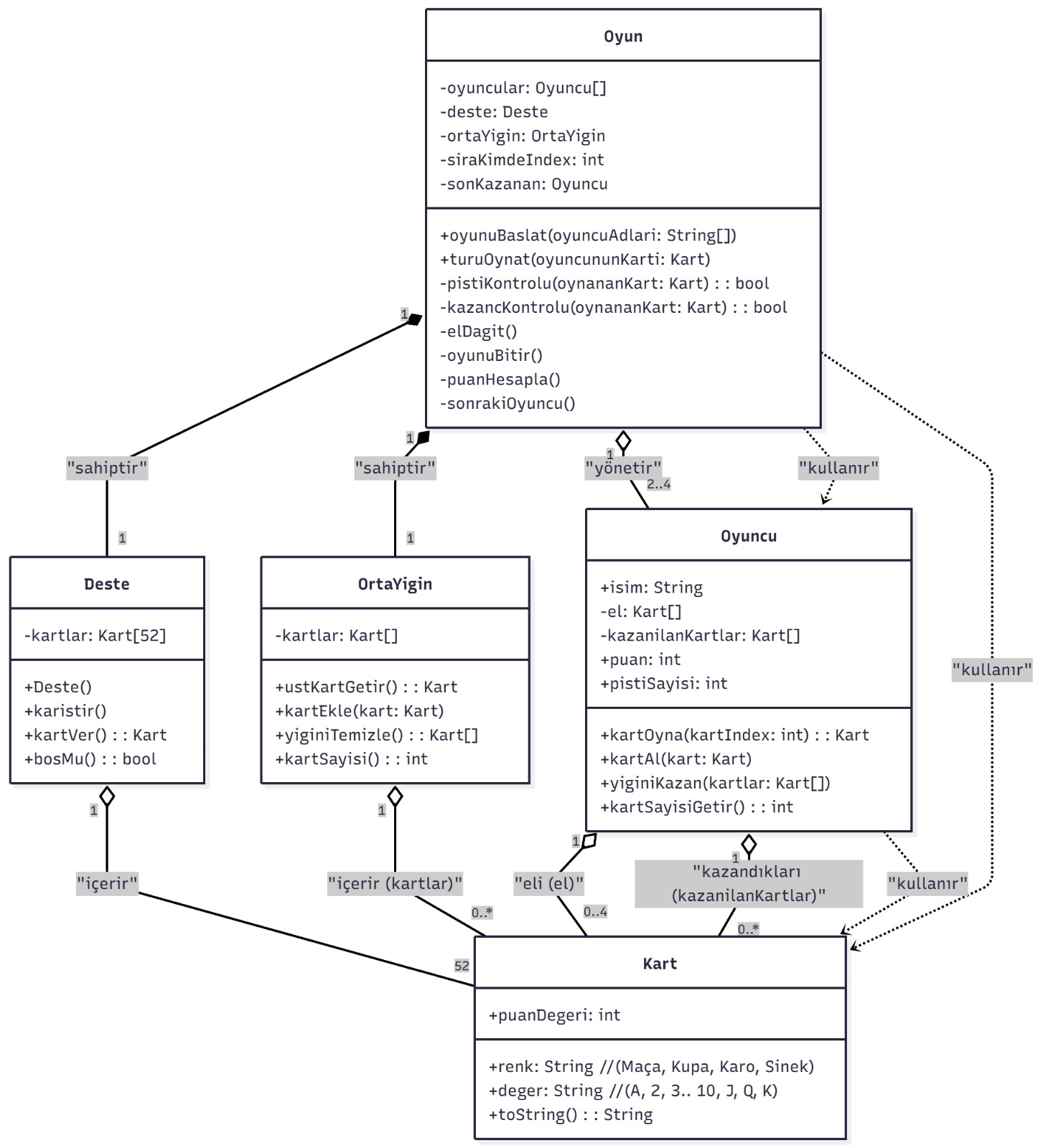
2) Deste, Dağıtım ve Başlangıç
- Deste: Joker kullanılmaz.
- Dağıtım: Her oyuncuya 4'er kart; ortaya desteden 3 kapalı + 1 açık kart bırakılır.
- Oyun Sırası: Oyuncular sırayla birer kart atar. Herkesin 4 kartı bittiğinde tekrar 4'er kart dağıtılır; deste bitince tur kapanır.
3) Kurallar ve Oynanış
- Atılan kartın rütbesi, yerdeki en üst kartın rütbesiyle eşleşirse yerdeki tüm kartlar alınır.
- Vale (J), yerde kart varsa tek başına ortayı alır.
- Yerde tek kart varken eşleşme ya da J ile almak pişti sayılır ve ekstra puan kazandırır.
- Eşleşme yoksa kart yerde kalır ve yığın büyür.
- Deste bittiğinde yerde kalan son yığın, son alan oyuncuya verilir ve puanlar hesaplanır.
4) Puanlama
| Öğe | Puan | Açıklama |
|---|---|---|
| As (A) | +1 | Her As 1 puan eder. |
| Vale (J) | +1 | Her Vale 1 puan eder. |
| ♦10 (karo on) | +3 | Özel yüksek kart. |
| ♣2 (sinek iki) | +2 | Özel yüksek kart. |
| Pişti | +10 | Yerde tek kart varken eşleşme ile alma. |
| Vale ile pişti | +20 | Yerde tek kart varken J ile alma. |
| Son ortayı alma | +3 | Eldeki kartlar bittiğinde yerde kalanlar son alan tarafa verilir. |
| Fazla kart | +3 | Toplam alınan kart sayısı rakipten fazlaysa (varyanta bağlı). |
5) Stratejik İpuçları
- Piştiyi koru: Yerde tek kart bırakacaksan, rakibin o rütbeyi elinde tutma olasılığını hesaba kat.
- Değerli kartları sakla: ♦10 ve ♣2'yi garanti olmayan pozisyonda ortaya bırakma.
- Bilgi takibi: Çıkan As/J sayısını ve görünen rütbeleri takip et.
- J zamanlaması: 20 puanlık J ile pişti nadirdir; doğru ana sakla.
- Son yığın planı: El sonunda son ortayı almak kritik fark yaratabilir.
6) Tarihçesi
"Pişti" sözcüğüne "kâğıt oyunu" anlamında ilk olarak Ahmed Vefik Paşa'nın 1876 tarihli Lugat-ı Osmani adlı sözlüğünde rastlanmaktadır. Bu, oyunun en azından 19. yüzyılın ortalarından itibaren Osmanlı topraklarında bilindiğini ve oynandığını göstermektedir.
7) Pişti ve Algoritmik Oyun Kuramı
Pişti, bir şans oyunu gibi görünse de, Algoritmik Oyun Kuramı (AGT) çerçevesinde analiz edildiğinde derin stratejik katmanlara sahip olduğu görülür. Ancak Othello gibi tam bilgiye dayalı oyunların aksine, Pişti eksik bilgi (rakibin elindeki kartlar bilinmez) prensibiyle çalışır.
| Kategori | Pişti Kart Oyunu Analizi |
|---|---|
| Oyun Tipi | Deterministik, N-kişilik (genellikle 2 veya 4), Sıfır Toplamlı Değil, Eksik Bilgi. |
| Eksik Bilgi (Imperfect Information) | Oyuncular sadece kendi ellerindeki kartları ve yerdeki kartları görürler. Rakibin elindeki kartlar gizli bilgidir. |
| Strateji | Eldeki kartlardan hangisinin ve ne zaman oynanacağıdır. Yerdeki kartların toplam değerini, rakibin elindeki potansiyel kartları ve kart sayımını hesaba katma. |
| Nash Dengesi | Optimal Strateji: Her turda kart sayımı ve olasılık hesapları ile en yüksek puanı garanti altına almaya çalışmak. Eksik bilgi nedeniyle dengeye ulaşmak daha zordur. |
| Oyun Ağacı (Game Tree) | Kısmi Bilgi Ağacı: Sadece kendi elindeki kartlara göre dallanma olur. Dallanma faktörü eldeki kart sayısına ve yerdeki kartların durumuna bağlıdır. |
| Algoritmalar | Minimax, eksik bilgi nedeniyle direkt uygulanamaz. Genellikle Beklenen Değer (Expected Value) hesaplamaları ve Monte Carlo Ağaç Araması (MCTS) gibi olasılıksal yöntemler kullanılır. |
| Alpha-Beta Budama (Pruning) | Uygulama: Kısmi bilgi ağacında, ihtimaller üzerinden gereksiz aramaları azaltmak için olasılıksal budama teknikleri denenebilir, ancak tam Minimax performansı beklenmez. |
| Heuristik Fonksiyon | Pişti Heuristiği: Yerdeki kartların toplam puanı, oynanacak kartın Pişti yapma potansiyeli, kritik kartların (Vale, As, 10'luklar) rakibe bırakılma riski. |
8) 🎲 Beklenen Değer (Expected Value - EV) Hesaplamaları
Beklenen Değer (EV), bir hamlenin uzun vadede ortalama olarak getireceği puanı tahmin etmek için kullanılır. Pişti, bir şans ve olasılık oyunu olduğundan, bir oyuncunun her turda EV'yi maksimize etmeye çalışması rasyoneldir.
Temel Fikir: Olası her bir sonucun (pişti, normal alım, alamama) değerini, o sonucun gerçekleşme olasılığıyla çarparak toplamak.
| Sembol | Anlamı |
|---|---|
| E(X) | Rastgele değişkenin (örneğin bir hamlenin) beklenen değeri |
| xi | Olası sonuçlardan biri (örneğin bir hamlenin getireceği puan) |
| P(xi) | Bu sonucun gerçekleşme olasılığı |
| Σ (toplam işareti) | Tüm olasılık ve değer çarpımlarının toplamı |
Olasılıklar (P(xi)), masada ve kendi elinde görülen kartlara göre rakibin elindeki gizli kartların dağılımını tahmin eden bir Bayesci Yaklaşım ile hesaplanabilir. En yüksek pozitif EV'ye sahip olan hamle tercih edilir.
9) 🌲 Monte Carlo Ağaç Araması (MCTS)
MCTS, Pişti gibi eksik bilgiye dayalı oyunlarda en iyi kararı bulmak için kullanılan güçlü bir algoritmadır. Geleneksel arama algoritmaları (Minimax) tam bilgi gerektirirken, MCTS rastgele simülasyonlar (play-out'lar) kullanır.
MCTS Nasıl Çalışır (Pişti'ye Özel):
- Seçim: Mevcut oyun durumundan başlanır ve geçmişte iyi performans göstermiş yollar (düğümler) seçilir.
- Genişletme: Henüz denenmemiş bir hamleye ulaşıldığında ağaç yeni bir düğümle genişletilir (Yeni bir kart atma hamlesi).
- Simülasyon (Play-out): Bu yeni düğümden itibaren, bilinmeyen tüm kartlar (rakip eli, deste) rastgele olarak dağıtılır ve oyunun sonuna kadar hızlıca rastgele oynanır. Oyunun sonunda elde edilen puan kaydedilir.
- Geri Yayılım: Bu simülasyonun sonucu (kazanılan puan), başlangıç düğümüne kadar ağaçtaki tüm düğümlere geri gönderilir ve o düğümlerin istatistikleri (kaç kez denendi, ortalama ne kadar kazandırdı) güncellenir.
Binlerce simülasyonun ardından, en yüksek ortalama puana (EV'ye) sahip olan hamle, o anki en optimal strateji olarak seçilir. MCTS bu sayede, teorik olarak hesaplanması imkansız olan tüm olasılıkları, pratik simülasyonlar yoluyla yaklaşık olarak hesaplar.
10) Algoritmik Analizin Eğitsel Önemi
Pişti gibi farklı stratejik yapıda olan oyunlar, bilgisayar bilimleri ve oyun teorisi derslerinde önemli eğitim araçlarıdır:
- Karar Verme Algoritmaları: Oyun türüne göre Minimax (Tam Bilgi) ve MCTS/EV (Eksik Bilgi) algoritmalarının karşılaştırmalı analizi.
- Arama Stratejileri ve Kesme: Alpha-Beta budama gibi arama ağacını verimli kullanma yöntemleri.
- Durum Değerlendirme Fonksiyonları: Bir oyun anının sayısal bir değerle ifade edilmesi.
- Nash Dengesi ve Oyun Analizi: Optimal strateji kavramını, sıfır toplamlı olmayan (Pişti) oyunlar üzerinden öğrenme.
- Yapay Zekâ Geliştirme: Bilgisayar oyunlarında yapay zekâ stratejilerinin tasarlanması ve test edilmesi.
11) 🃏 Pişti Oyununun 10 Altın Püf Noktası
Pişti, basit kurallarına rağmen derin strateji gerektiren bir oyundur. İyi bir oyuncu, sadece elindeki kartlara değil, aynı zamanda çıkan kartlara ve yerde biriken risklere odaklanır.
1- Temel Kart Sayım Stratejileri
- As ve Vale Takibi:
- As (A) ve Vale (J)'ler kritik puan ve Pişti potansiyeli taşır. Destede toplam 4'er adet As ve Vale vardır.
- Yere atılan veya rakibin topladığı As/J sayısını mutlaka aklınızda tutun. Eğer 3 adet Vale çıktıysa, son Vale'yi elinizde Pişti yapmak için güvenle tutabilirsiniz.
- Kritik Puan Kartlarını Sayın:
- ♦10 (3 puan) ve ♣2 (2 puan) kartlarının kaç tanesinin çıktığını takip edin.
- Yerde büyük bir yığın varken bu kartları atmak, rakibe gereksiz yüksek puanlar kazandırma riskini artırır. Bu kartları alım garantisi olan durumlarda kullanın.
- Çiftleri ve Tekleri Yönetin:
- Elinizde aynı rütbeden (örneğin iki 5'li) varsa, genellikle birini risksiz bir şekilde ortaya atabilirsiniz. Rakip elindeki o rütbeden kartı size Pişti yapmak için kullanma riskini düşürürsünüz.
2- Risk Yönetimi ve Pişti Taktikleri
- Korkutucu Yığın Yönetimi:
- Yerde 10 veya daha fazla kart biriktiğinde, yığının puan değeri yükselir. Bu noktada kart atmadan önce iki kez düşünün.
- Eğer rakip sıradaysa ve yerde Pişti yapabileceği tek bir kart varsa, risk alıp Pişti'yi bozmak (o kartın eşini atmak) yerine, değersiz bir kart atarak yığını büyütmek daha iyi olabilir.
- Vale (J) Zamanlaması:
- Vale (J), Pişti yapmanın veya yığını almanın garantili yoludur. J'yi asla Pişti yapma amacı olmadan yere atmayın! (Özel durum: Yerde tek kart varken 20 puanlık Vale Pişti'si yapmak.)
- Elinizdeki J'yi, yerde yüksek puanlı veya çok sayıda kartın biriktiği anlara saklayın.
- "Kuruya" Kart Atma Riski:
- Yerde hiç kart yokken kart atmak, rakibe Pişti yapma şansı tanır. Yere attığınız kart, rakibin elinde o karttan varsa anında 10 puan (veya J ise 20 puan) kaybetmenize neden olur.
- Mümkünse, kuru yere Vale (J) atmaktan kaçının (zorunlu haller hariç). Vale, kuru yere atılsa bile rakibe Pişti yapma imkanı verir.
3- Oyun Sonu ve Puan Maksimizasyonu
- Kart Sayısında Üstünlük:
- Pişti'de genel kart sayısı üstünlüğü (+3 puan) kritik bir fark yaratabilir.
- Oyunun ortalarına doğru kartları eşit sayıda almışsanız, son iki turda yığını almayı garantileyecek hamleler yapmaya odaklanın.
- Son Alan Oyuncunun Avantajı:
- Deste bittiğinde yerde kalan son yığın, son alımı yapan oyuncuya gider. Bu, özellikle destenin son kartları dağıtılırken çok önemlidir.
- Unutmayın: Eğer desteden sonra yerde kalan son yığını siz alırsanız, bu yığındaki puan kartlarını ve +3 kart üstünlüğü puanını almanız çok muhtemeldir.
- Sahte Pişti Kurulumu:
- Elinizde bir karttan 3 tane varsa (örneğin üç adet 4'lü), ilk 4'lüyü ortaya atın. Rakip onu almazsa veya alamazsa, ikinci 4'lüyü atarak Pişti yapma şansınız yüksektir. Son 4'lüyü ise büyük yığınları almak için kullanabilirsiniz.
- Rakibin Elini Okuma:
- Rakibinizin hangi rütbeden kartı almakta direndiğine dikkat edin. Eğer bir rütbeden gelen kartı almıyor veya atıyorsa, o rütbeden elinde başka kart olmadığına dair güçlü bir ipucu olabilir. Bu bilgiyi, güvenle Pişti kurmak için kullanın.